Zum Hauptinhalt springen
Menü
FIRMA
TEAM
GESCHICHTE
LEHRLINGSWESEN
ORGANIGRAMM
LEITBILD
STELLEN
ANLÄSSE
LEISTUNG
LEISTUNG
HOCH- UND TIEFBAU
UMBAU
KUNDENARBEITEN
AKTUELL
AKTUELL
ARCHIV
MEDIEN
KONTAKT
FIRMA
TEAM
GESCHICHTE
LEHRLINGSWESEN
ORGANIGRAMM
LEITBILD
STELLEN
ANLÄSSE
LEISTUNG
LEISTUNG
HOCH- UND TIEFBAU
UMBAU
KUNDENARBEITEN
AKTUELL
AKTUELL
ARCHIV
MEDIEN
KONTAKT
STALDER AG
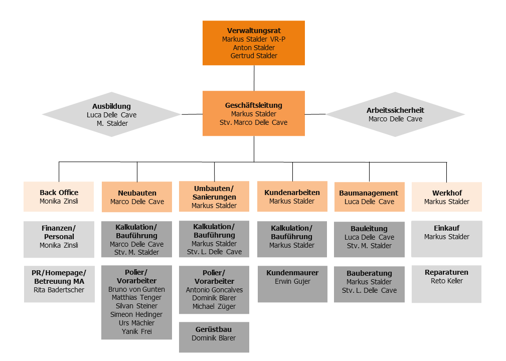
Organigramm Laden/Drucken
Markus Stalder
Dipl. Baumeister / Geschäftsführer / VR-Präsident
Diese E-Mail-Adresse ist vor Spambots geschützt! Zur Anzeige muss JavaScript eingeschaltet sein.
Toni Stalder
Gründer, Patron, VR
Luca Delle Cave
Lehrlingsbetreuer / Baumanagement
Diese E-Mail-Adresse ist vor Spambots geschützt! Zur Anzeige muss JavaScript eingeschaltet sein.
Marco Delle Cave
Dipl. Bauführer / SiBe / Stv. Geschäftsführer
Diese E-Mail-Adresse ist vor Spambots geschützt! Zur Anzeige muss JavaScript eingeschaltet sein.
Monika Zinsli
Leitung Back Office
Diese E-Mail-Adresse ist vor Spambots geschützt! Zur Anzeige muss JavaScript eingeschaltet sein.
Rita Badertscher
Sachbearbeiterin
Diese E-Mail-Adresse ist vor Spambots geschützt! Zur Anzeige muss JavaScript eingeschaltet sein.
Organigramm Laden/Drucken